信箱留言
加入收藏
返回首页
首页
单位概况
党建工作
课程研究
教材建设
数字资源
教辅服务
留言板块
继续教育平台
公示公告
首页
-
公示公告
- 正文
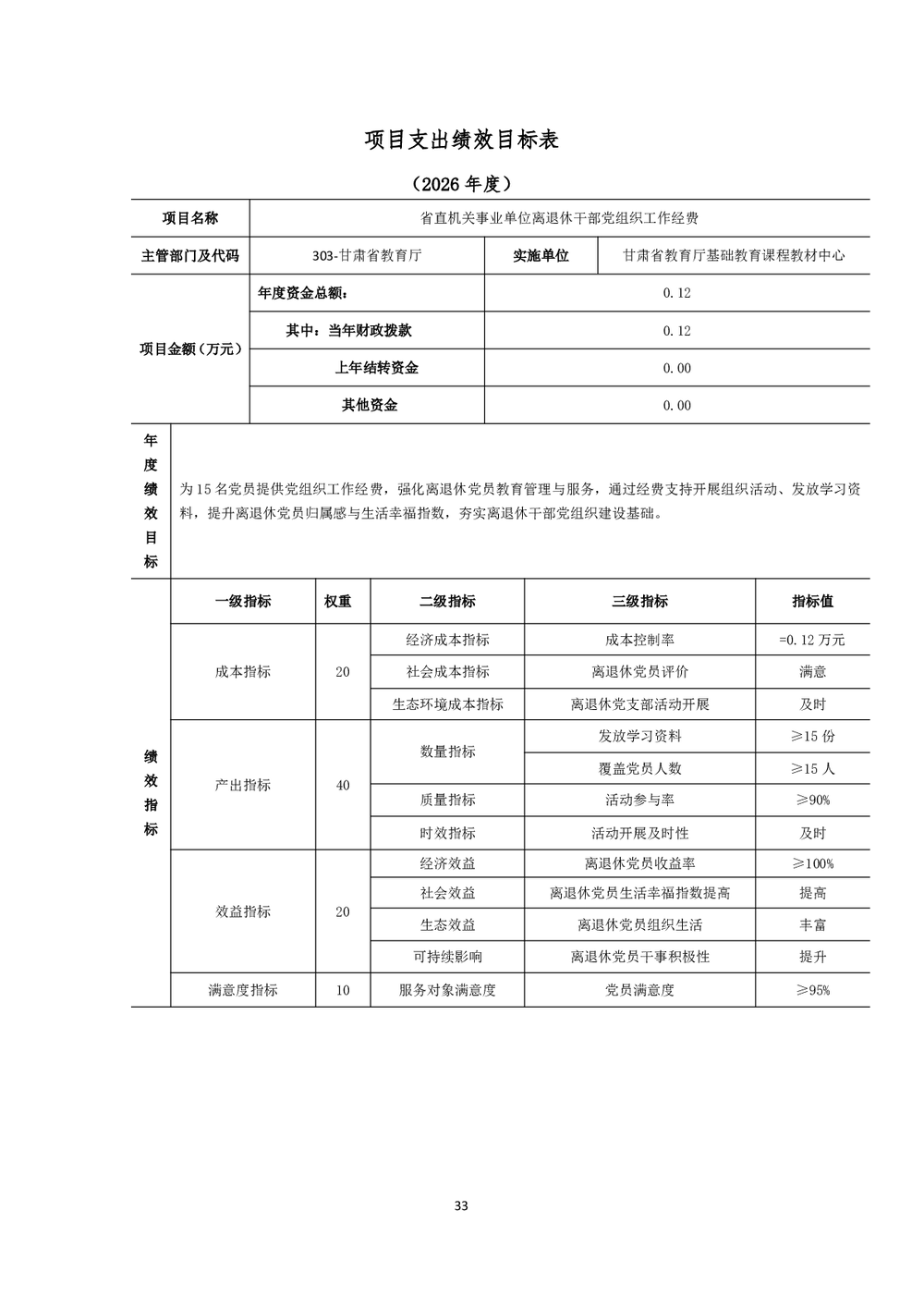
甘肃省教育厅基础教育课程教材中心2026年单位预算公开情况说明
来源:办公室
浏览量:
224
时间:2026-03-10
操作>>
核发:信息室
点击数:224
【
收藏本页
】
上一篇:
事业单位法人年度报告书(2025)年度
下一篇:
关于甘肃省教育厅基础教育课程教材中心门户网站改版升级的公告